A4988 Voltaj Regülatörlü Step Motor Sürücü Devresi
455,00 TL + KDV
Kategori
Stok Kodu
R25
Fiyat
455,00 TL + KDV
KDV Dahil Fiyat
546,00 TL
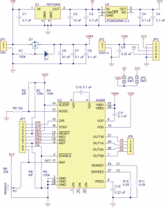
Pololu A4988 Step Motor Sürücü Devresi üzerinde Allegro'nun A4988 mikrostep bipolar step motor sürücüsünü bulunduran step motor sürücü devresidir.Lojik voltaj ve Motor voltajı ihtiyacını ortadan kaldırmak amacı ile 2 adet voltaj regülatörü bulunmaktadır.(5V-3.3V) Ayarlanabilir akım sınırlaması, akım ve aşırı sıcaklık koruması ve beş farklı mikro adım çözünürlükleri bulunan step motor sürücü modülüdür.Bu modül 8 V ila 35V aralığında çalışır. ve Soğutucu veya fan ila soğutma olmadan faz başına yaklaşık 1A kadar motor kontrolü yapabilirsiniz. Yeterli ilave soğutma ile bobin başına 2A olarak derecelendirilmiştir 2.54 mm erkek headerlar pakete dahildir ancak lehimli değildir.
Ürün Özellikleri:
- Bu step motor sürücüsü bobin başına 2A çıkış akımına kadar bir bipolar step motoru kontrol etmenizi sağlar.
- Kolay bir adım ve yön kontrol arayüzü
- Beş farklı adım çözünürlükleri: Tam adım, yarım adım, çeyrek adım, sekizinci adım, ve onaltıncı adım.
- Ayarlanabilir akım kontrolü size yüksek adımı oranları elde etmek için step motorun anma gerilimi üzerindeki gerilimleri kullanmanızı sağlayan bir potansiyometre ile maksimum akım çıkışı ayarlamanızı sağlar.
- Akıllı kesme kontrolü otomatik olarak doğru akım azaltma modunu seçer. (Hızlı azaltma veya yavaş azaltma)
- Aşırı sıcaklık, termal kapatma, düşük voltaj, yüksek akım ve kısa devre korumaları mevcuttur.

Faydalı Bilgiler:
Bu ürüne ilk yorumu siz yapın!



